What is NMPA certificate?

 

NMPA is short for National Medical Products Administration.

To ensure the safety, efficacy, and quality of medical devices sold in the country, the National Medical Products Administration (NMPA) mandates a stringent registration and certification process. This system is often referred to as the Medical Device Market Authorization License.

 

General information of NMPA certificate:

         ·Mandatory certificate for products fall into NMPA category

         ·Certain Test must be conducted in China accredited labs

         ·Certificate valid for 5 years (can be extended)

         ·Quality Managment System audit may be required (on-site or remote)

         ·Local representative required 

 

 

 

What products need NMPA certificate?

 

NMPA certificate applies to products listed in the NMPA catalog. 

 

Classification of Medical Devices

Medical devices in China are classified based on the potential risk they pose to patients and users, similar to the EU system. The classification determines the level of regulatory control and the specific approval pathway.

Class I (Low Risk): Devices with minimal risk. Examples include surgical instruments like scalpels, stethoscopes, and hospital beds.

Class II (Medium Risk): Devices posing moderate risk. Examples include infusion pumps, surgical lasers, diagnostic ultrasound equipment, and disposable syringes.

Class III (High Risk): Devices that sustain or support life, are implanted in the body, or present a potential high risk of illness or injury. Examples include pacemakers, coronary stents, artificial heart valves, and certain implantable materials. 

 

Product Catalog

The NMPA maintains and regularly updates the Medical Device Classification Catalog.

This catalog lists specific devices and their corresponding classification. It is essential for manufacturers to first consult this catalog to determine the correct class for their product, as this is the first step in the registration process.

Note: Medical Device Classification Categories can be adjusted based on new technologies and post-market data.

 

How to apply for NMPA certificate?

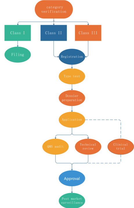
General process of NMPA certification:

 

 

 

 

 

 

 

 

 

 

 

 

 

 

 

 

 

 

 

 

 

 

 

 

 

 

 

 

 

 

 

 

 

 

 

 

 

 

 

 

 

 

 

 

 

 

 

 

 

 

 

 

 

 

 

NMPA certification requires local test in China accredited labs.  We can help with sample customs clearance if needed.

We can help you to set up testing on-site to support the test. 

 

 

What can we help for NMPA certificate?

China Compliance Co., Ltd can help you with NMPA certificate to make it easy for you.

    ·Prepare documents 

    ·Document translation 

    ·Test standard preparation 

     ·Set up test 

    ·On-site support during test

    ·Clinical trial

    ·Pre-test (if required)

    ·Customs clearance for test samples

    ·Follow up services like certificate extension 

    ·Market survey support

 

Please contac us if you have questions about NMPA certificate.

 

印度国旗

Contact Us

News

MORE

Certificate Inquiry

 

CCC & SDOC
SRRC
NAL

Technical support